1.什么是汽车检测与维修技术?
汽车检测与维修是指对汽车等交通运载机械进行维护保养、检测维修、汽车美容、备件管理、车辆鉴定、车辆事故查勘、评估理赔、汽车制造、企业经营管理等工作。

汽车维护保养 汽车检测维修

汽车美容 保险理赔

汽车制造 企业管理
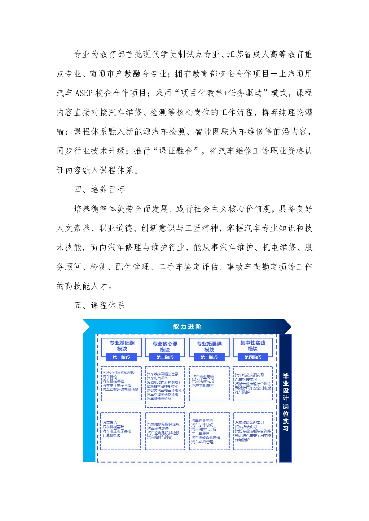
2.我校汽车检测与维修专业主要学什么?
主要的专业核心课程有:

《发动机构造与原理》 《底盘构造与原理》

《汽车电气设备》 《汽车故障诊断与维修》
3.汽车检测与维修专业毕业后一般从事什么岗位工作?
本专业主要培养面向汽车售后技术服务和管理企事业单位,在服务一线能从事汽车,具有良好职业道德素质,能独立学习与职业相关的新技术、新知识,对社会、企业和客户有强烈责任意识,具有职业生涯发展基础的应用型高技能专门人才。
主要面向以下三类岗位:
(1)汽车维修相关岗位。如:汽车机电维修技师、汽车钣金维修技师、汽车保险理赔师、维修接待、备件管理等。
(2)汽车制造相关岗位。如:汽车制造技师等
(3)其它岗位。技术总监、技术主管、企业管理等。
4.汽车检测与维修专业就业难吗?
随着我国社会经济的持续高速发展,中国汽车工业发展迅猛,到 2020 年,汽车工业规模将进一步壮大,这将大大的提高汽车维修专业人才的需求。仅以长三角地区为例,各4S店、汽车维修企业、二手车市场、汽配城遍布全城,数量繁多,为本专业学生提供充足的就业空间。近三年来,本专业学生的初次就业率都达到90%以上。
5.汽车检测与维修专业难学吗?
本专业的教学是以学生为主体,以行动为导向的教学模式。课程教学以理实一体、学做结合为主,理论授课和动手实践相结合,着重学生实践能力和创新能力的培养。除此以外,本专业还开展以下综合实训:汽车二级维护综合技术、普通加工设备操作技术、汽车发动机拆装技术、汽车底盘拆装技术、汽车高级工强化培训与考证技术、汽车驾驶技术、汽车检修综合技能训练、汽车检测与维修职业岗位实践。
6.我校汽车检测与维修专业办学有什么优势和特色?
1. 近年来,随着国家经济的发展,汽车工业也得到了迅猛发展,汽车行业进入“井喷”时代,学好本专业,就业无忧;
2. 学校高度重视本专业建设,专业实训设备充足,教学采用理论与实践一体化教学,学好本专业,实践能力强,符合条件的同学即可获得南京理工大学本科学历;
3. 学校加强校企合作力度,就读本专业,可到BBA等相关汽车服务企业实习,同时可到国外继续深造;
4. 专业教师师资力量雄厚,校内教师100%为“双师型”教师,能授课,通技能;外聘教师均为行业专家翘楚,实践经验丰富。
7.学汽车检测与维修专业大学生活会不会很枯燥?
本专业学习生活丰富多彩:
